全国空降同城免费,400元4小时不限次数联系方式电话,小姐联系信息大全,200元1小时做完付款快餐
首页
企业概况
企业简介
发展历程
组织架构
企业荣誉
业务板块
工程监理
项目管理/代建
招标代理
造价咨询
全过程工程咨询
海外业务
第三方验收评估
工程业绩
工程监理
项目管理/代建
海外业务
第三方验收评估
造价咨询
招标代理
全过程工程咨询
新闻中心
公司新闻
项目动态
公告栏
企业文化
企业理念
员工风采
人力资源
人才理念
招聘信息
党的建设
联系我们
网站首页
企业概况
企业简介
发展历程
组织架构
企业荣誉
业务板块
工程监理
项目管理/代建
招标代理
造价咨询
全过程工程咨询
海外业务
第三方验收评估
工程业绩
工程监理
项目管理/代建
海外业务
第三方验收评估
造价咨询
招标代理
全过程工程咨询
新闻中心
公司新闻
项目动态
公告栏
企业文化
企业理念
员工风采
人力资源
人才理念
招聘信息
党的建设
联系我们
新闻中心
公司新闻
项目动态
公告栏
当前位置:
首页
>
新闻中心
>
公告栏
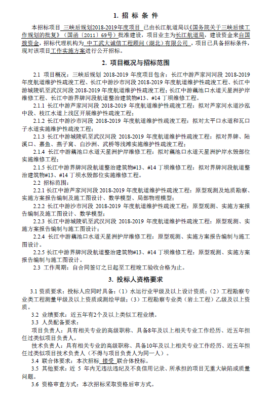
三峡后规划2018-2019年度项目工作实施方案招标公告
发布时间:2018-02-06
分享到:
三峡后规划2018-2019年度项目工作实施方案招标公告
上一篇:三峡后规划2018-2019年度项目工作实施方案评标结果公示
下一篇:湖北省联社综合大楼中央空调维保项目中标结果公示
返回列表
招标代理近年主要业绩
ID
项目名称
委托人
代理类型
主站蜘蛛池模板:
临高县
|
岳阳县
|
马公市
|
柘荣县
|
太原市
|
施甸县
|
澎湖县
|
钟山县
|
山东省
|
红安县
|
扎鲁特旗
|
临洮县
|
昌宁县
|
阳原县
|
长汀县
|
固原市
|
都江堰市
|
临颍县
|
疏附县
|
那坡县
|
时尚
|
惠州市
|
宕昌县
|
长宁区
|
托克托县
|
SHOW
|
团风县
|
城步
|
岐山县
|
乐安县
|
沧州市
|
顺平县
|
扬州市
|
沙湾县
|
莎车县
|
汝阳县
|
英德市
|
通辽市
|
双桥区
|
泸州市
|
达州市
|